symbole panneau photovoltaique
Décoder les Symboles Électriques des Panneaux Solaires
Les panneaux solaires sont devenus des éléments essentiels dans la transition vers l’énergie renouvelable. Ils contribuent à réduire la dépendance aux combustibles fossiles et à diminuer l’empreinte carbone. Comprendre les symboles électriques présents sur ces panneaux est crucial non seulement pour les installer, mais aussi pour les maintenir efficacement. Ces symboles, bien que souvent considérés comme techniques, sont en réalité des clés de lecture qui déterminent le bon fonctionnement du système photovoltaïque.

Importance de Connaître les Symboles Électriques
La maîtrise des symboles électriques permet d’assurer une installation correcte et optimisée des panneaux photovoltaïques. En effet, chaque symbole a une signification, qui aide à déterminer la connectivité, la puissance et la sécurité de l’installation.
De plus, les professionnels du secteur, comme ceux travaillant pour Energie Solaire France ou TotalEnergies, se doivent de rester informés des changements et mises à jour concernant ces symboles. Cela permet d’anticiper les besoins des installations futures et de s’adapter aux nouvelles normes.
Symboles Électriques de Base
Les symboles électriques se divisent en plusieurs catégories. Voici quelques symboles de base que l’on rencontre fréquemment dans les schémas de panneaux solaires :
- G : Symbolise un générateur, comme les panneaux solaires eux-mêmes.
- Z : Représente une résistance dans le circuit.
- I : Indique le courant électrique circulant dans le circuit.
- V : Utilisé pour représenter la tension.
Ces symboles sont la fondation pour la compréhension des systèmes électriques plus complexes. Par exemple, le symbole du générateur est fondamental car il décrit la source d’énergie principale dans un système photovoltaïque, qui est le panneau solaire lui-même.
| Symbole | Signification | Description |
|---|---|---|
| G | Générateur | Décrit les générateurs électriques comme les panneaux photovoltaïques. |
| Z | Résistance | Indique une résistance électrique dans le circuit. |
| I | Courant | Montre le flux de courant électrique. |
| V | Tension | Signale la tension présente dans l’installation. |
À travers cette compréhension, les professionnels peuvent optimiser les installations solaires, garantir des performances élevées et assurer la sécurité des systèmes qu’ils conçoivent.
Symboles Spécifiques aux Panneaux Photovoltaïques
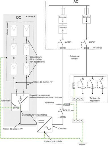
En plus des symboles de base, il existe des symboles spécifiques qui méritent une attention particulière lors de l’installation des panneaux photovoltaïques. En effet, ces symboles touchent directement la performance et la sécurité des systèmes.
Les Diodes Photovoltaïques
Les diodes jouent un rôle pivot dans un système de panneaux solaires. Elles empêchent le retour de courant, ce qui protège les panneaux surtout lors d’un arrêt de la production d’énergie ou en cas d’ombrage. Sur un schéma, une diode est généralement symbolisée par une flèche coupée par une ligne. Ces composants sont indispensables pour maintenir la stabilité et l’efficacité des systèmes photovoltaïques, tels que ceux utilisés par SMA Solar Technology.
Connecteurs et Jonctions
Les connecteurs et jonctions assurent l’interaction entre les différents composants d’une installation photovoltaïque. Ils permettent la connexion des panneaux entre eux et avec d’autres éléments du système, comme l’onduleur. Les symboles associés à ces composants sont souvent représentés par des points ou des lignes croisées. Dans un schéma, leur bonne identification est cruciale pour garantir que les connexions sont effectuées correctement, minimisant ainsi les risques de défaillance.
Voici quelques points clés à retenir sur les connecteurs :
- Assurent la sécurité des connexions électriques.
- Permettent une gestion efficace du flux d’énergie.
- Facilitent un entretien et un dépannage rapides.
| Symbole | Fonction | Description |
|---|---|---|
| ⊕ | Connecteur | Représente les connecteurs dans le circuit. |
| Jonction | Symbolise les jonctions de lignes électriques. |
Les connecteurs et jonctions ne se limitent pas à la connexion, ils assurent également une protection contre les événements imprévus tels que les surtensions.

Analyse des Symboles et Valeurs Électriques
Les panneaux solaires sont équipés d’étiquettes contenant diverses valeurs électriques essentielles. Ces valeurs aident à optimiser les installations tout en garantissant leur efficacité. Chaque étiquette comprend plusieurs indicateurs clés, notamment :
- Pmax : La puissance maximale qu’un panneau peut produire.
- Vmp : La tension à laquelle le panneau fonctionne le plus efficacement.
- Imp : Le courant optimal pour produire la puissance maximale.
- Voc : La tension à vide, mesurée sans charge.
- Isc : Le courant maximal en cas de court-circuit.
Ces valeurs sont cruciales pour le dimensionnement et la spécification des autres composants du système, comme les convertisseurs et les paramètres de sécurité.
| Valeur | Signification | Importance |
|---|---|---|
| Pmax | Puissance maximale | Indique le meilleur rendement du panneau. |
| Vmp | Tension optimale | Maximise la production d’énergie électrique. |
| Voc | Tension à vide | Clé pour dimensionner les protections contre les surcharges. |
| Isc | Intensité de court-circuit | Essentielle pour la sécurité de l’installation. |
Il est essentiel de bien comprendre ces valeurs pour s’assurer que l’installation respecte les critères de performance et de sécurité. Une valeur mal interprétée peut mener à une efficacité réduite, voire à des défaillances.
Les Normes Évolutives des Symboles Électriques
Le secteur photovoltaïque est en constante évolution, et cela inclut les normes qui régissent les symboles électriques. Les innovations techniques et les nouvelles législations entraînent régulièrement des modifications qui doivent être intégrées par les professionnels du secteur.
Adaptation aux Innovations Technologiques
Les avancées technologiques dans le domaine des énergies renouvelables, comme les systèmes de stockage d’énergie, nécessitent une mise à jour régulière des symboles électriques. Ces changements garantissent que les schémas restent pertinents et reflètent les dernières avancées. Par exemple, l’intégration de batteries solaires dans des systèmes existants a conduit à une redéfinition de certains symboles pour s’adapter à cette nouvelle réalité.
Impact sur les Pratiques Professionnelles
Les professionnels, qu’ils soient installateurs ou ingénieurs, doivent être au fait des dernières mises à jour afin de garantir des installations conformes aux normes en vigueur. Cela nécessite donc des efforts constants en matière de formation. Des institutions comme Solarwatt et Voltec Solar proposent régulièrement des formations pour aider à cette transition.
- Formation continue sur les nouvelles technologies.
- Mise à jour des connaissances sur les symboles.
- Respect des nouvelles normes IEC et UL.
Rester informé sur les symboles électriques et leurs évolutions est essentiel pour assurer la pérennité des installations solaires, tant en termes de sécurité que d’efficacité.
| Normes | Évolution | Impact |
|---|---|---|
| IEC | Nouvelles définitions de symboles | Amélioration de la sécurité des installations. |
| UL | Critères de test mis à jour | Fiabilité accrue des équipements. |
Ces évolutions passent par une compréhension globale des symboles et de leur signification dans le cadre des installations solaires. Il est impératif que chaque acteur du secteur soit conscient de ces enjeux.

Vers une Compréhension Complète des Symboles Électriques
Pour maximiser la performance des installations photovoltaïques, il est essentiel d’avoir une compréhension approfondie des symboles électriques associés. Que ce soit pour l’installation, la maintenance ou l’optimisation des systèmes, chaque symbole présente une importance particulière. Au fil des ans, une maîtrise des symboles électriques permet de minimiser les erreurs et d’atteindre des performances optimales.
De plus, les références à des sociétés comme Q CELLS et EDF ENR montrent l’engagement des acteurs majeurs à fournir des installations fiables et efficaces. S’ouvrir à des ressources supplémentaires et à des formations permettra d’actualiser les compétences et rester compétitif sur un marché en pleine mutation.
L’intégration progressive des innovations et la compréhension des normes en faire un secteur dynamique et fascinant à explorer pour ceux qui souhaitent contribuer à la transition énergétique.



Laisser un commentaire