prime autoconsommation 2025
La prime à l’autoconsommation pour l’année 2025 se présente comme une formidable opportunité pour ceux qui envisagent d’installer des panneaux solaires chez eux. Les aides financières proposées par l’État et divers organismes visent à rendre cette transition énergétique plus accessible. En 2025, faire le choix de l’autoconsommation devient non seulement un geste en faveur de l’environnement, mais aussi une décision financière judicieuse. Les montants de ces primes sont soigneusement calibrés pour encourager l’adoption des énergies renouvelables, tout en facilitant la rentabilité des investissements. Plongeons dans les détails fascinants de ces aides et découvrons comment en bénéficier pleinement.
Les bases de l’autoconsommation
Avant d’explorer les différentes primes disponibles en 2025, il est essentiel de définir ce qu’est l’autoconsommation. Il s’agit d’un système permettant aux producteurs d’électricité solaire d’utiliser l’énergie qu’ils génèrent pour leur propre consommation. Cela signifie que, en installant des panneaux photovoltaïques, vous pouvez réduire vos factures d’électricité tout en produisant votre propre énergie verte.
Les installations d’autoconsommation sont souvent accompagnées d’un dispositif de revente du surplus, permettant ainsi de commercialiser l’électricité excédentaire non utilisée. Cette démarche présente de multiples avantages financiers, notamment dans le cadre de la prime à l’autoconsommation, qui offre un soutien financier aux ménages qui choisissent cette option.
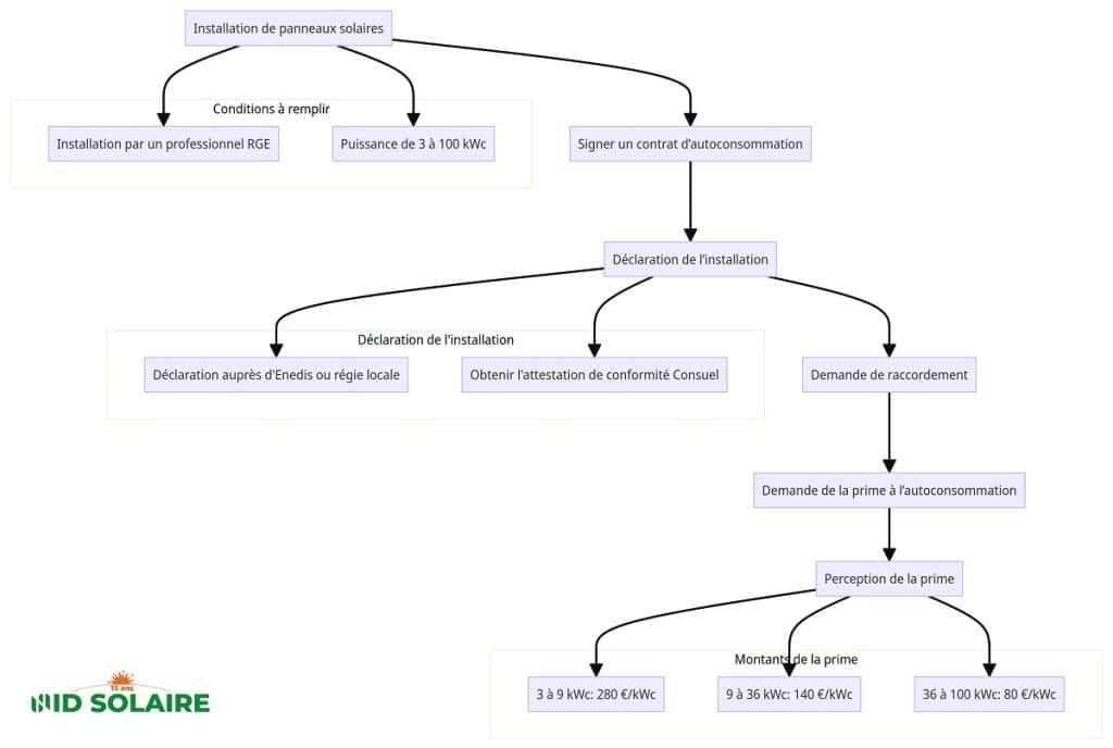
Les aides à l’autoconsommation en 2025
En 2025, l’État continue de soutenir les projets d’autoconsommation à travers plusieurs aides financières. La prime à l’autoconsommation se décline selon la puissance des installations. Actuellement, les montants des aides sont les suivants :
- 220 €/kWc pour une puissance ≤ 3 kWc
- 160 €/kWc pour une puissance entre 3 kWc et 9 kWc
- 100 €/kWc pour une puissance jusqu’à 36 kWc
Ces primes sont versées immédiatement après la mise en service de vos panneaux photovoltaïques, ce qui constitue un coup de pouce important pour rentabiliser votre investissement.
Les conditions pour bénéficier de la prime
Pour accéder à la prime à l’autoconsommation, certaines conditions doivent être respectées. Parmi celles-ci :
- Installation réalisée par un professionnel certifié RGE
- Les panneaux photovoltaïques doivent être conformes aux normes en vigueur
- La demande de prime doit être effectuée dans le délai imparti après l’installation
Respecter ces critères est essentiel pour garantir l’obtention de la prime. En effet, un installateur RGE (Reconnu Garant de l’Environnement) assure non seulement la qualité de l’installation, mais permet également d’accéder à des aides gouvernementales, favorisant ainsi la transition vers une énergie renouvelable.
Un panorama des aides disponibles
Les choses évoluent rapidement dans le domaine de l’énergie renouvelable, et l’année 2025 promet d’offrir une multitude d’aides pour encourager l’installation de panneaux solaires. Les ménages ont la chance de bénéficier de plusieurs dispositifs de soutien, qui peuvent considérablement alléger la facture d’installation.
La prime à l’autoconsommation, comme nous l’avons vu précédemment, est une aide directe. À cela s’ajoutent des réductions fiscales, comme la TVA à taux réduit sur les installations de panneaux photovoltaïques, ce qui diminue encore le coût final de l’installation. En effet, pour les installations de moins de 3 kWc, la TVA est tombée à 10%, contrairement à un taux normal pouvant atteindre 20%.
Pour ceux qui envisagent des systèmes plus complexes, tels que les panneaux solaires thermiques, des aides supplémentaires sont également disponibles. Par exemple, MaPrimeRénov’ peut offrir jusqu’à 10.000 € pour des installations spécifiques, augmentant ainsi l’accessibilité de ces solutions énergétiques.
Sous-sections des aides
Il est important de bien comprendre les différentes primes et aides disponibles :
- MaPrimeRénov’ : destinée aux foyers modestes qui souhaitent mettre en place des panneaux solaires thermiques, cette aide peut s’élever jusqu’à 10.000 €, sous certaines conditions.
- Prime à l’autoconsommation : comme spécifié, les montants dépendent de la puissance des panneaux, facilitant l’accès à cette énergie propre.
- TVA réduite : en bénéficiant d’une TVA à 10%, les ménages réalisent des économies considérables dès l’achat.
Ces dispositifs sont complémentaires et peuvent être cumulés, offrant ainsi une possibilité de soutien financier important pour les installations de panneaux solaires.
Revente de surplus et exonération fiscale
L’un des atouts majeurs de l’autoconsommation est la possibilité de revendre l’électricité produite que vous n’utilisez pas. Grâce à un système d’obligation d’achat, garanti par l’État, vous pouvez bénéficier d’un tarif fixe pour une durée de 20 ans.
Ce mécanisme permet de garantir un revenu complémentaire stable pour les particuliers, tout en contribuant à la transition énergétique. Pour les installations de moins de 3 kWc, ces revenus sont également exonérés d’impôts, un avantage non négligeable qui incite encore plus à se tourner vers l’énergie solaire.
Les possibilités de revenus stables
Le fait de revendre votre surplus crée une source de revenus seconde, rendant l’investissement dans des panneaux solaires encore plus avantageux. Beaucoup de propriétaires collaborent avec EDF ou d’autres fournisseurs d’énergie pour établir un contrat de revente de leur surplus solaire, ce qui peut être une excellente manière de rentabiliser un projet d’autoconsommation.
Les perspectives d’avenir pour l’énergie solaire
Avec l’engagement croissant pour les énergies renouvelables, l’année 2025 marque un tournant dans le paysage énergétique français. Investir dans des panneaux solaires devient une décision stratégique à la fois pour l’environnement et le portefeuille.
Les prévisions indiquent une augmentation significative de la capacité de production photovoltaïque d’ici 2035. L’objectif est de multiplier par quatre la puissance installée par rapport à 2021. C’est dans ce cadre que se dessine l’avenir de l’énergie solaire, offrant de nouvelles opportunités pour les particuliers qui souhaitent s’engager vers une consommation plus durable.
Les enjeux de cette transition
La transition vers l’énergie solaire n’est pas seulement un choix économique, elle représente aussi une réponse face aux défis environnementaux pressants. Avec des investissements massifs dans les infrastructures renouvelables, le gouvernement vise à réduire la dépendance aux énergies fossiles et à promouvoir une consommation responsable.
Les dispositifs d’autoconsommation et de revente de surplus jouent un rôle clé dans cette dynamique, facilitant le passage à des pratiques plus durables.
Comment bien choisir son installateur photovoltaïque ?
Choisir un installateur certifié est une étape cruciale pour garantir le succès de votre projet d’autoconsommation. Il est important de se tourner vers un professionnel reconnu qui saura vous conseiller sur le choix de l’installation adaptée à vos besoins.
Un installateur, comme indiqué sur des sites comme installateur-photovoltaique.org, peut vous orienter vers les meilleures pratiques pour maximiser vos économies d’énergie et optimiser votre rendement solaire.
Les critères de choix
Lors de la sélection de votre installateur, prenez en compte plusieurs facteurs :
- Les certifications et qualifications : assurez-vous que l’installateur possède la certification RGE
- Les retours d’expérience : consultez les avis de clients précédents
- Le rapport qualité/prix : demandez plusieurs devis et comparez les offres
Il est déterminant de sélectionner un professionnel compétent et fiable pour garantir le bon déroulement de votre projet et maximiser votre retour sur investissement.
Conclusion sur l’autoconsommation en 2025
La prime à l’autoconsommation en 2025 représente une occasion en or pour les particuliers de s’engager dans une transition énergétique consciente et bénéfique. Grâce à un ensemble d’aides financières et de dispositifs incitatifs, 2025 doit être perçue comme une année charnière pour les installations photovoltaïques. En considérant les multiples avantages financiers, environnementaux et sociaux offerts par l’énergie solaire, il est temps d’agir, d’agir désormais et de profiter des bénéfices d’une électricité propre tout en participant à la lutte contre le changement climatique.


Laisser un commentaire